一、案例背景
(一)初始案例汇报
小A,男,15岁,初三学生,身高185CM,体重55KG,BMI15。
主诉:入睡困难,易醒,情绪低落半年,行为孤僻,10余年。
现病史:患者1周岁多之前表情尚丰富,表达流畅,言语称呼正常,之后突然出现言语减少,仅称呼“爸爸妈妈”,其他人一概不称呼,要东西时也不说话,而是用手指向想要的东西。曾到医院就诊,怀疑有“自闭症”,经过康复训练后,能用眼神交流,能称呼爸爸妈妈, 2个月后又不说话了,3岁时到济南某自闭症学校住了半年,回来后基本能正常交流了,所谓的交流也是被动,很少有主动言语,仍不和其他孩子玩耍,喜欢自己玩玩具,喜欢的玩具就只有积木和小人书。上小学时,有时恶作剧,悄悄地剪女生的头发,在同桌的书上画小王八等。6年级时曾有想死的念头,找到学校的心理老师做了心理辅导,以后不再有类似的念头。从小学到初中都没有知心的朋友,一直喜欢独来独往,回避别人的目光,问他为什么不交朋友,患者自述“害怕说错话,不会交朋友”,和同学们的关系不好,其实内心还是想交朋友的。下课以后写作业,经常有同学故意来招惹他,让他写不成作业。一直学习成绩很好,900多个学生,基本年级前10名,怀疑同学们嫉妒他的学习成绩,即使有同学接近他,他也怀疑是有目的的,曾经往女同学的水杯里放氢氧化钠,自述想弄死她,问其原因,竟是在他遭到其他同学取笑时,女同学帮他解围,于是他就特别依恋这个女同学,该同学发现以后就故意疏远他,患者为此怀恨在心。与父母也没有亲情感,和父母离开多长时间,见了以后也还是面无表情,即使说话,语气也很生硬,近半年,患者渐出现入睡困难,有时自言自语,情绪也比以前更低落了,感觉从来都没有高兴的时候,每天从自己房间里出来看看钟表,用手摸摸表箱子就又返回房间,在学校里经常行纳粹礼,自称崇拜希特勒,家人无法理解,带来我院就诊。给予舍曲林(100毫克/日)、佐匹克隆(7.5毫克/日)治疗,睡眠较前有改善,其他无变化。之后在本省精神卫生中心住院治疗,诊断为“弥漫性发育障碍”,服用丙戊酸镁缓释片(0.5/日)、喹硫平(12.5毫克/日)、舒必利(0.2/日)治疗16天,效果不明显
既往史:平素身体健康,无抽搐、脑炎、脑外伤及手术史。
个人史:兄弟2人,行大,母乳喂养,从小是跟着父母一起生活,妈妈带的时间多一些
家族史:父亲有长期饮酒史,每周外出喝酒2到3次,每次喝8两到1斤,逢喝必醉。母亲长期睡眠不好,最长时三天三夜没睡,曾服药佐匹克隆治疗,效果尚可,现已停用。情绪容易激动,很暴躁,爱较真,对细节喜欢刨根问底。父母经常因为观点不一致而吵架。现在,随着年龄的增大,父母也都意识到家庭环境对孩子成长的重要性而尽量控制自己的情绪 父母二系三代其他相关人员无精神异常病史。
体格检查:未见明显异常
辅助检查:无异常
心理测验:
1.CONNERS儿童行为量表-父母版:正常
2.儿童抑郁障碍自评量表(DSRSC):有抑郁障碍的可能性
3.儿童社交焦虑量表(SASC):有社交焦虑障碍的可能
4.孤独症行为评定量表(ABC):47分,筛查为阴性
(二)首次访谈信息收集
现病史:
父母描述:来访者进入初三后,换了新的班级,来访者平时较少与同学交往交流,课间基本是自己独自学习、写作业,有一些同学会干扰来访者写作业,其中有一个女生,帮来访者出头说话。来访者自己表达:觉得这位女生性格好,性格开放,会来找自己请教题目,和这位女生9月份成为好朋友。父母描述成为好朋友后来访者经常找女生说话,但该女生有时在和其他同学一起说话,不想来访者总粘着她们靠近她们,但来访者无法理解这样的信号,依然经常找这位女生。来访者自述10月中旬的某一天,看到女生很厌恶的一个表情,觉得对方不想和自己做朋友了,于是就想着冷落一段时间,过了一个多月,11、12月,就想再试试和对方做朋友,找对方说话,但对方还是不理会自己,因此心理愤怒两周,这两周心理生气,有时听课会注意力不集中,有时会在听写的时候故意念难一些的内容来为难同学,到12月的某一天,从化学实验室拿了强腐蚀物品放到这个女同学的杯子里。后休学至今。
来访者自述在初二时有两个好朋友,一个是和他一样写作业很快的男生,觉得对方性格沉稳,平时的相处就是一起写作业,这个朋友喜欢打篮球,但来访者没有去看过他打篮球。另一个好朋友是一个女生,觉得对方有童心、喜欢看动漫和喜欢可爱的东西,喜欢聊天,来访者自己也看过一些漫画,觉得一般般。
学业方面喜欢天文地理,其他科目觉得都差不多,觉得老师们讲的课程都挺容易的,成绩一直比较好,对老师、同学和学校的气氛,没有自己的意见或描述,觉得还行,觉得学生就应该学习,有时自己学习的时候老想着玩,对自己不满意。自述在学校跟同学说话、回答问题都不紧张,考试之前会有5天比较紧张,担心自己考不好。有时觉得同学接近自己都是有目的的。
老师经常反馈来访者在课堂上容易走神,虽然坐最后一排,但上着课会往后转过身,但并没有具体看什么;来访者自己的表达是上课注意力很好,在认真听课。
平常来访者在家基本在自己的房间里呆着,更多时候是在学习,有少部分时候玩手机,不愿意弟弟来找自己打扰自己,跟父母交流也很少。在家里或在学校有时会自言自语,有时会自己笑,当被问到在说什么或在笑什么时,来访者的回答往往让妈妈觉得他没有在说真话,或讲出来想到的笑话也并不好笑。

老师反馈,来访者在学校的表现一直都是比较古怪、孤僻、有些异常的。
既往史:
母亲孕期产检无异常,因羊水浑浊,预产期前2天剖腹产。母乳喂养至一周岁多。11个月开始说话,1岁多走路,发育无异常。
5个月以前哭闹严重难以安抚,医生检查是缺钙、且头围偏大,补钙后哭闹问题消失。母亲描述来访者1岁前的表达就少,母亲无法通过孩子的哭闹或其他表达来知道孩子饿了或尿了,有时拉裤子里,但来访者表情神态无任何异常,似乎对自己拉了并无感知。
1岁前在乡下与爷爷奶奶父母一起居住,和外面其他大人小朋友玩耍,无异常。1岁左右从乡下搬至县城居住,妈妈一个人带的情况居多,之后1、2个月,发现孩子语言明显减少,已经学会称呼“爸爸妈妈”也不在说,语言互动也没有了。后到医院检查,疑似自闭症,3岁时由母亲陪伴在自闭症学校训练半年左右,语言恢复。
来访者从小就对他人的触碰敏感,不让他人碰,也不喜欢弟弟靠近自己,弟弟小的时候靠近来访者,来访者会下意识将弟弟推开。无其他感知觉异常。
母亲自述在孕期和产后,情绪低落、抑郁的问题很明显,与来访者的父亲、爷爷奶奶相处沟通不顺畅,较少得到支持。母亲自述脾气暴躁,会吼、打来访者,因来访者的表达较少,母亲与其沟通时也常常没有耐心,容易急躁,感到沮丧。父亲长期饮酒,备孕前后有戒酒一段时间,来访者成长过程中未出现过酒后失控伤害来访者的行为。
家族史:
胞二行一,弟弟4岁。
母亲性格急躁,长期睡眠问题和情绪问题。
父亲长期饮酒史。
(三)4月25日远程会诊督导要点
1.关于投放腐蚀性化学药品事件。来访者投放该物质时,知道会造成对方死亡,觉得自己就想弄死对方,投放完后内心感觉平静,没有考虑其他后果。当得知可能面临刑法惩罚、以及被学校建议休学后,来访者表示如果知道这样后果便不会这么去做。
2.休学后,来访者不愿意转入新的学校,自述从四、五岁时至今害怕见陌生人,休学在家每天的安排就是学习、看手机、看电脑。
3.关于就医:来访者自述长期睡眠不好,从小学起就存在自言自语现象,2021年10月前后,自言自语问题加重,首次就医,服用舍曲林和右佐匹克隆后,睡眠、自言自语问题得到改善;发生学校投放化学物品事件后再次就医,诊断阿斯伯格综合征,来访者认为自己想与人交往但不会交往的情况,与阿斯伯格的描述相符合。
4.来访者与父母关系不好,父母脾气都不太好,也会打、骂来访者;父母之间的争吵会影响来访者无法集中注意力学习,感到家庭气氛比较冷,家人之间较少沟通。
5.感知觉方面,除了触觉敏感,来访者对光、声音也非常敏感,从小长期存在挑食和食欲欠佳的问题。
6.来访者小学六年级时出现过自杀想法,与弟弟出生有关,之后来访者也表达过羡慕独生子女;当时做过三次心理咨询,因来访者不表达,不清楚自杀想法是否持续,自2021年10月服用药物之后,以及本次会诊,来访者无自杀意念。
7.来访者小学时就遭受霸凌,有时身体上有伤,从不主动向父母表达。
8.明确诊断:孤独症谱系障碍伴发抑郁焦虑
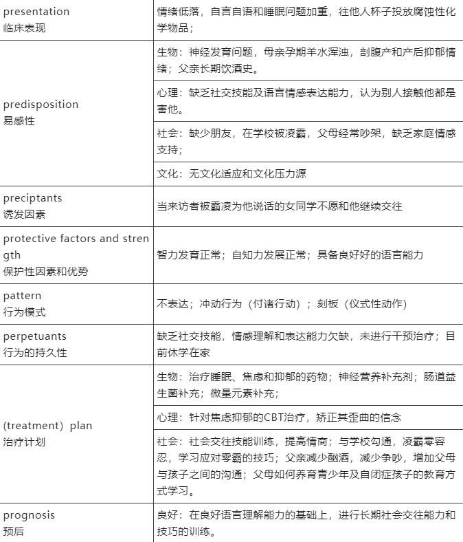
二、8p方法概念化梳理
案例概念化8p方法包括:presentation(临床表现)、predisposition(易感性)、preciptants(诱发因素)、protective factors and strength(保护性因素和优势)、pattern(行为模式)、perpetuants(行为的持久性)、(treatment)plan(治疗计划)、prognosis(预后)。

三、案例概念化声明/陈述
(case conceptualization statement)
小A是一名初三男生,因在学校与同学的冲动过失行为而来访,在此前两个月左右自言自语行为和睡眠问题加重,表现出明显的情绪低落。(临床表现)
与此相关的诱发因素是,来访者在学校遭受霸凌,一位女同学曾为他出头替他说话,近期这位女同学不愿意再与他交往。(诱因)
在这样的压力下,他没有恰当的方式释放和调节情绪,睡眠以及自言自语问题加重。他也没有解决此类人际关系问题的有效方法,于是在愤怒情绪的驱使下冲动行事,做出伤害他人的行为。(模式)
母亲孕期羊水浑浊和剖腹产从生物遗传角度增加了小A罹患自闭症谱系障碍的风险性,与此同时小A还存在一些神经发育方面的问题,尤其表现在语言发展和感知觉异常两个方面;从养育环境来说,小A害怕与陌生人接触,长期孤独,缺少朋友,与父母不亲近,导致他在人际关系和社会技能方面的问题持续发展至今。由于缺乏情绪控制技能和社会技能,来自父母和家庭的支持弱,压力事件往往会引发小A的焦虑和抑郁反应,弟弟出生时的自杀想法,以及心理测量评估结果都反映出小A的焦虑和抑郁问题。长期的校园霸凌经历,让小A更加孤独和害怕社交,也让他从心理上产生了“他人与我接近都是有目的的”这样歪曲的认知和信念,这也是让小A在此次人际关系问题中采取过激的、冲动的、伤害性行为的关键原因。(易感因素)
自闭症谱系障碍给小A带来的社会技能和情绪控制技能问题一直没有得到合理的重视和相应的干预,使他在人际关系方面的问题长期、持续存在。而因本次事件休学后,他整天只呆在家里,与外界隔离,失去正常的学校生活和基本的社会参与,这也加重和维持了他在抑郁方面的问题。(问题行为模式的持久性)
值得庆幸的是,即使小A患有孤独症谱系障碍,但他的智力发育正常,自知力发展正常,通过早期的干预训练掌握了良好的语言能力,这些都是他的保护性因素和优势,利于他的康复,也能帮助他学会更多技能。(保护性因素和优势)
小A的治疗计划应包括:服用改善睡眠和调节焦虑、抑郁情绪的药物,通过补充神经营养促进大脑发育,以及使用肠道益生菌补充剂和微量元素补充剂,以改善他因挑食而引起的营养不均衡问题。在心理治疗层面,采用认知行为疗法,提升他对焦虑抑郁情绪的理解和表达、调节能力,矫正歪曲的信念,帮助他学会更客观、全面的角度去看待和处理事情。在社会和人际层面,社会交往技能训练可以帮助小A学会如何与人交流、沟通、分享,提高情商,学会如何与他人成为朋友;针对校园霸凌问题,需要与学校加强勾通,对霸凌零容忍,同时也要帮助小A学习应对霸凌的技巧;另外,父亲减少酗酒,父母之间减少争吵,增加父母与孩子之间的沟通,父母学习如何养育青少年及自闭症孩子的教育方式,均有助于小A这些问题的改善和康复。(治疗计划)
鉴于小A具有良好的治疗动机,如果能发挥好他的保护性因素,经过一定时期的干预和训练,相信他可以获得一个良好的治疗结果。(预后)
本文案例源自《一起找专家》4月25日案例督导
感谢刘妮教授对概念化部分专业度和精准度的指导与修正。
四、编后记
由于时差的关系,刘妮老师凌晨三点还在帮助我修改调整案例概念8个关键要素的核心,不到六七个小时之后又通话指导我从前期信息的陈述、如何结合主诉来确定诊断的表达、8p的轻重主次、到最终如何将8p串联起来形成更好的概念化的呈现和表达。我非常感动,也深深的折服于刘妮老师治学行医的严谨追求。
整理这个案例概念化的动机起源于刘妮老师讲授概念化理论课程之后,在梳理消化以及小组学习讨论中存在的一些困惑,经过刘妮老师的提点和指导,这些困惑也逐渐清晰,让我对案例概念化有了更多理解和思考,分享给大家。
个案报告(或案例概念化),目的是使阅读的人能够清晰准确看到来访者的关键问题以及来龙去脉,所以关键信息,尤其是支持评估诊断的相关信息,一定要清晰明确;
诊断要与来访者的主诉结合,在本案例中,考虑到来访者主诉中希望明确曾经“疑似自闭症”的问题,所以诊断中的表达是“伴发/合并”而非“继发”;
即便来访者曾经有其他诊断或问题,概念化8P要素,都是围绕来访者当前存在的症状和问题展开;
从易感性的心理因素来看,情绪和行为问题由认知歪曲导致(CBT理论),因此与压力事件相关的核心信念和认知歪曲,是非常重要的,在本案例中,正是“他人接近我都是有目的的”这样的歪曲信念,导致来访者的愤怒、敌对情绪,并因此而产生报复冲动。
声明:本站内容与配图转载于网络,我们不做任何商业用途,由于部分内容无法与权利人取得联系,稿费领取与侵权删除请联系我们,联系方式请点击【侵权与稿费】。
求助问答
最新测试
14666 人想测
立即测试
12997 人想测
立即测试
22471 人想测
立即测试
13039 人想测
立即测试
23009 人想测
立即测试